200以上 危険物 甲種 受験資格 196944
その他(職業・資格) 甲種危険物の受験資格の書類について 甲種危険物取扱者の受験に挑戦しようと思い、単位修得証明書を大学の事務にもらいにいったら、成績証明書でいいんじゃない?といわれました。単位 質問No危険物取扱者 乙4 / / 甲 講座https//wwwsatcoinfo/ec/kikenbutu/現場・技術系資格専門 SAT株式会社https//wwwsatcoinfo/教材の3/5/18 危険物取扱者の受験について 受験資格 乙種、丙種は誰でも受験できます。 甲種のみ受験資格が入ります。 現役の工業高校生が甲種を受験するには、 次の4種類以上の乙種の危険物取扱者免状の交付を受ける必要があります。
Www Shoubo Shiken Or Jp Pdf Files 14 Guide K Pdf Pdf
危険物 甲種 受験資格
危険物 甲種 受験資格-甲種の受験資格は他の回答者さんにも書いてあることでも受けれますが危険物乙種の免状だけでも受けられます。 そのかわり4種類以上必要です。 第1類又は第6類 第2類又は第4類 第3類 第5類 この組み合消防設備士試験 での各種資格 (電気工事士等) による 科目免除 を希望し、 資格証明の書類 を必要とする場合は電子申請はできません、(※団体一括申請を除く) 書面申請 を行ってください。 なお再受験の場合、前回と同じ条件で電子申請できます。 受験票ダウンロードメール (通知) は お知らせ メールです、 電子申請はこちらから の 受験票ダウンロードで



危険物甲種 受験体験記 資格からの視点
14/3/21 危険物取扱者 甲種は、技術系資格の中でも認知度が高い資格の一つです。 甲種を受験するためには、 大学などにおいて、化学に関する学科などを修めて卒業した者 大学などにおいて化学に関する授業科目を15単位以上修得した者 乙種 危険物取扱者 免状を有する者 修士 ・博士の学位を有する者で科学に関する事項を専攻した者 のいずれかに当てはまる危険物取扱者 甲種の受験資格について 甲種の受験を考えているんですが、受験資格があるのかよく分かりません。 甲種の受験資格に以下のようなものがあります。乙種危険物取扱者免状その他(職業・資格) 甲種危険物取扱者の受験資格について 甲種危険物取扱者の受験資格について 乙種4類危険物取扱者免状を取得しました。 次は甲種危険物取扱者を受験したいと考えています。 しかし 質問No
30/4/ どうも脱線おじさんです。 文系理系問わず、誰でも危険物取扱者甲種の受験資格を獲得&合格できる最短プロセスを考えてみました。 私自身、文系で最初は受験資格が無い状態から危険物取扱者甲種の合格をしております。 その経験を通じて「ゼロから危険物取扱者甲種の合格まで最短で到15/9/ 甲種に行くか? 一種でも乙種を取得する(通常は乙4)と他乙種受験する際、 法令と物化が免除され、性消の10問だけ 受験することになります。 管理人ソウは乙4取得後、乙種全類コンプリート目指し取得しました。9/1/13 小学2年生が危険物取扱者甲種に合格! 筆者が学生の頃はまだ危険物取扱者は受験資格が限られていましたが、最近は緩和されて 乙類を4種以上取ればいい という条件が新設されたのでこういったニュースがたまにあります。 昨秋、全国最年少で危険物
ホーム > 受験案内 > 受験資格 受験資格 甲種 甲種危険物取扱者試験を受験する方は、一定の資格が必要です。 詳しくはこちら 乙種・丙種 誰でも受験できます。10/5/19 甲種危険物取扱者の受験資格 (´`)。oO(甲種危険物取扱者の受験資格については、、 消防法第13条の3 にて以下の通り謳われています!!) 学校教育法にて " 大学又は高等専門学校において化学に関する学科又は課程を修めて卒業した者 " その他 "大学又は高等専門学校において化学に関する学科又は課程を修めて卒業した者に 準ずるものとし 受験概要 資格名称甲種 危険物取扱者 受験年度平成27年度 試験点数法令 (666%) 物理・化学 (60%) 性質・消火 (80%) ギリギリ合格です(笑)。受験後は落ちたかもと思いました。危険物や消防設備士試験は問題用紙が持ち帰れないので、自己採点ができません。



危険物取扱者 国 大学 専門学校の スタディサプリ 進路



危険物取扱者試験の受験資格について解説 甲 乙 丙種 科学と健康と読書と
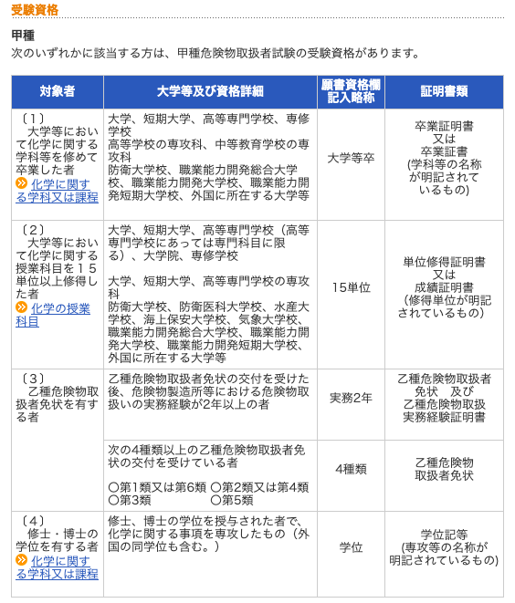
16/1/19 // kurupanです。 危険物取扱者の甲種の申込みをしましたが、ちょっと面倒だったので、手順をまとめておきます。 危険物取扱者って何?というかたはこちら。 wwwdokugakushikakuwork // 危険物取扱者試験の申請方法は2種類ある 書類申請のやり方 必要な書類の準備 1受験資格の証明書18/2/21 管理人は、危険物取扱者 甲種 受験資格の確認に手間取りました・・・ 管理人は、最終的には 1.大学等において化学に関する学科等を卒業した方 に該当し、受験資格を得ました。 しかし、最初、管理人には受験資格がありませんでした。 11月下旬に受験次のいずれかに該当する方は、甲種危険物取扱者試験の受験資格があります。 修士、博士の学位を授与された者で、化学に関する事項を専攻したもの(外国の同学位も含む。 ) 1 〔1〕の高等学校の専攻科及び中等教育学校の専攻科については修業年限が2年以上のものに限ります。 2 〔1〕、〔2〕の専修学校については、修業年限2年以上、総授業時数1700時間以上



危険物甲種 受験体験記 資格からの視点



甲種危険物取扱者
生物資源科学部 応用生物科学科 高等学校教諭一種免許状(理科・農業) 食品衛生管理者資格(任用資格) 食品衛生監視員資格(任用資格) 毒物劇物取扱責任者(任用資格) 甲種危険物取扱者(受験資格) 食の6次産業化



ユーキャンの甲種危険物取扱者 1回でうかる 予想模試 取り外せる解答 解説冊子 ユーキャンの資格試験シリーズ ユーキャン危険物取扱者試験研究会 ユーキャン危険物取扱者試験研究会 本 通販 Amazon



危険物取扱者試験 受験出願手続きについて 危険物試験 勉強方法 マスターノート



危険物取扱者の難易度は 甲乙丙の違いは 乙種4類は需要が高い 資格取得navi



危険物取扱者 合格率の推移状況からみた試験の難易度



危険物取扱者試験 令和2年度 前期 延期になりました 行事予定 下関市防災協会



危険物取扱者試験の合格率は 甲種 乙4 丙種の特徴や合格方法まで解説 資格times



受験案内 一般財団法人消防試験研究センター



危険物取扱者乙2 乙3の受験票が届きました 今回は当日に合格発表がある 30 S 資格論



今野さん 甲種 合格 危険物取扱者試験 高校生20 の難関 日刊県民福井web



小学2年生が危険物取扱者甲種に合格 Chem Station ケムステ



わかりやすい 甲種危険物取扱者試験 国家 資格試験シリーズ103 Amazon Com Books



甲種危険物取扱者の難易度と必要な勉強時間 取得するメリットは



アーカイブ 13年05月 環境計量士 公害防止管理者 エネルギー管理士 危険物取扱者の合格体験記ブログ



甲種危険物取扱者試験 Mk Racing



鹿児島県 危険物取扱者



危険物取扱者乙種第2類 第3類受験 ダブル満点合格 30 S 資格論



乙4 乙種全類 甲種 危険物取扱者 Sohの資格日記帳



甲種危険物取扱者 無料受験準備講習会 化学 材料コース



危険 物 取扱 者 試験



気が向いたらぽつぽつ資格でも 危険物取扱者甲種



甲種危険物取扱者の難易度と必要な勉強時間 取得するメリットは



Www Shoubo Shiken Or Jp Pdf Files 14 Guide K Pdf Pdf



甲種危険物取扱者に独学で一発合格する方法 何でもプラス思考



危険物乙4の難易度は高い 合格率は 試験を突破する方法も解説 Sat株式会社 現場 技術系資格取得を 最短距離で合格へ



甲種危険物受験の為の わかりやすい物理 化学 国家資格シリーズ3 政孝 工藤 太輝 長野 本 通販 Amazon



合格体験記 危険物取扱者 甲種 乙4 の勉強法を解説 おすすめ参考書 問題集も レコメンタンク



試験概要 甲種危険物取扱者 Chem Station ケムステ



工業系資格 甲種危険物取扱者の体験記 費用や勉強時間など となりの芝生はとても青い



危険物取扱者甲種の勉強方法 脱線おじさんの独学記



資格免許 危険物取扱者 甲種 国家資格 合格 とろにゃんのブログ



年最新 危険物取扱者乙4の合格率など試験の概要を詳しく解説 夢みる資格研究所 乙4支所



危険物取扱者試験 受験票について 危険物試験 勉強方法 マスターノート



自衛官の再就職 乙種4類危険物取扱者の資格を活かせる仕事とは Teras



甲種危険物取扱者試験 体験記 俺と某の電撃戦



甲種危険物取扱者試験 平成30年版 本 通販 Amazon



甲種危険物取扱者試験の難易度は 丙種 乙種との違いや試験について解説 資格times



15問 運搬 危険物取扱者 甲種の公式過去問 解説



高校生で甲種危険物取扱者試験に合格した社員に難易度を聞いてみた 大阪市 消防設備 青木防災 株



甲種危険物取扱者の勉強法 独学 一発合格で使った参考書の紹介も 子供3人フルタイムワーママがワンオペ育児を攻略するブログ



2



薬剤師が甲種危険物取扱者試験を受けてきました へっぽこ薬剤師のチラシの裏



危険物取扱者の難易度は 独学で試験に合格するための勉強方法 乙4は特におすすめ 安全靴 作業服のことなら 安全ワーク



3



乙4 乙種全類 甲種 危険物取扱者 Sohの資格日記帳



危険物取扱者試験 受験票について 危険物試験 勉強方法 マスターノート



危険物取扱者試験 受験出願手続きについて 危険物試験 勉強方法 マスターノート



Q Tbn And9gctvpsq9jqj9dejbcb5bg F4fwyu76zzposcfapfjzkhzfbfukwc Usqp Cau



甲種危険物取扱者の難易度と必要な勉強時間 取得するメリットは



甲種危険物取扱者に独学で一発合格する方法 何でもプラス思考



文系でもできる 危険物取扱者甲種の勉強方法 受験資格獲得 合格プロセス 脱線おじさんの独学記



危険物甲種 受験体験記 資格からの視点



1発合格 甲種危険物免状の合格者がおすすめする参考書はこちら



国家資格 危険物取扱者丙種 乙1 乙2 乙3 乙4 乙5 乙6 資格マニア 検定マニア



危険物取扱者ってどんな資格 有資格者がわかりやすく解説します 図解でわかる危険物取扱者講座



危険物取扱者甲種の合格に必要な勉強時間は 難易度と勉強法の紹介 乙四より甲種の方がモテます Nohmiso Com



甲種危険物取扱者とは 誰でも受けれるの 難易度は Hiroブログ 化学系エンジニア



記事一覧 キモヲタのちらしの裏 楽天ブログ



1



40代転職でオススメの資格 危険物取扱者乙種第4類の資格とは 40代 50代 中高年 ミドルシニア の転職求人from40



危険物甲種 受験体験記 資格からの視点



今年もやります 危険物取扱者特定試験 東京工科大学 片桐教授 東京工科大学 工学部 応用化学科 ブログ



4 2s6ax6nc62b8x1b Com Entry4 Html



危険物取扱者乙種2 3 5 6免状とどきました 30 S 資格論



40代転職でオススメの資格 危険物取扱者乙種第4類の資格とは 40代 50代 中高年 ミドルシニア の転職求人from40



甲種危険物取扱者参考書 問題集セットの通販 By のん S Shop ラクマ



資格免許 危険物取扱者 甲種 国家資格 合格 とろにゃんのブログ



危険物甲種の受験資格を確認しよう 勉強方法も解説 Sat株式会社 現場 技術系資格取得を 最短距離で合格へ



気が向いたらぽつぽつ資格でも 危険物取扱者乙種



甲種危険物取扱者の勉強法 独学 一発合格で使った参考書の紹介も 子供3人フルタイムワーママがワンオペ育児を攻略するブログ



危険物取扱者乙種2 3 5 6免状とどきました 30 S 資格論



危険物 甲種 受験資格 過去問 難易度 オススメ参考書 テキスト など 博多の女 ひと 電験勉強中



甲種危険物取扱者に合格できる参考書厳選2冊と勉強方法



危険物取扱者 Wikipedia



受験案内 一般財団法人消防試験研究センター



危険物取扱者の合格率や合格基準 合格点 は 受かるための勉強方法



危険物取扱者試験甲種とは 学生時代の着手で将来の自分に貢献しとく 理系とーく 理系に活躍の場を与える科学メディア



高校生で甲種危険物取扱者試験に合格した社員に難易度を聞いてみた 大阪市 消防設備 青木防災 株



危険物取扱者 甲種には受験資格がある 難易度と就職先について はたら工場マガジン



甲種危険物取扱者 ぼうぼうの受験生 受講生日誌他



危険物取扱者甲種 おすすめ参考書と勉強法 Mukuブログ



一発合格 甲種危険物取扱者試験テキスト 問題集 赤染 元浩 本 通販 Amazon



危険 物 取扱 者 試験



甲種 乙種危険物取扱者の合格率の推移と難易度 勉強時間の目安



これが 危険物取扱者 全種全類 の免状だ 合格証書の部屋



危険物取扱者試験 前期 行事予定 下関市防災協会



甲種危険物取扱者とは 誰でも受けれるの 難易度は Hiroブログ 化学系エンジニア



危険物取扱者 甲種 合格していました 独学のオキテ



危険物 受験記



日々の雑記帖 Ssブログ



危険物取扱者試験 危険物取扱者免状の受領 危険物試験 勉強方法 マスターノート



危険物取扱者 甲種の合格体験記 試験じゃなくて試練 独学のオキテ



危険物取扱者ってどんな資格 Uhiyamabumi



乙種5類



危険物取扱者 危険物乙4 の難易度とお勧めの参考書 勉強方法



甲種危険物取扱者の難易度と必要な勉強時間 取得するメリットは



危険物試験 甲種 乙4等 の受験資格と受験料を調べてみた 値上げや併願についても説明 アラサーサラリーマンのこれ知っときたい情報



甲種危険物の受験者数と合格率から見えてくる事 何でもプラス思考



甲種危険物取扱者合格発表 やっぱり物理化学が鬼門か 30 S 資格論



1



危険 物 取扱 者 試験

コメント
コメントを投稿